拉斯维加斯3133cc
0791-83983112/0791-83955307
首页
走近拉斯维加斯3133cc
拉斯维加斯3133cc简介
组织机构
部分职能
生长历程
资讯中心
向导眷注
集团动态
下层动态
清静生产
视频中心
营业领域
风险评估
都会建设
房产开发
投资融资
资产治理
党团建设
党建
团建
工会
活动专题
纪检监察
廉政建设
普法专栏
信访举报
招标采购
招标通告
中标公示
资产招租
企业文化
文化纲要
企业宣传片
精神文明建设
洪路先锋·云学堂
联系拉斯维加斯3133cc
联系方式
人才招聘
首页
走近拉斯维加斯3133cc
拉斯维加斯3133cc简介
组织机构
部分职能
生长历程
资讯中心
向导眷注
集团动态
下层动态
清静生产
视频中心
营业领域
风险评估
都会建设
房产开发
投资融资
资产治理
党团建设
党建
团建
工会
活动专题
纪检监察
廉政建设
普法专栏
信访举报
招标采购
招标通告
中标公示
资产招租
企业文化
文化纲要
企业宣传片
精神文明建设
洪路先锋·云学堂
联系拉斯维加斯3133cc
联系方式
人才招聘
下属公司
招标采购
-
Bidding
招标通告
中标公示
资产招租
首页
>
招标采购
>
招标通告
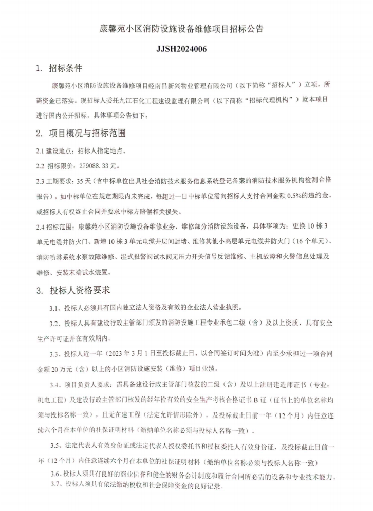
康馨苑小区消防设施装备维修项目招标通告
日期:2024-04-18
上一篇:
北二环一期桥梁监控项目招标通告
下一篇:
招标通告
返回列表页
OA系统
官方微信
在线留言
返回顶部
【网站地图】